保险赛道这些项目屡获融资,投资人揭秘成功要素
创新企业和投资机构的关系就像千里马和伯乐一样,好项目总有一致的关键词:跨界、激情、专注,伯乐总具慧眼。当然,在创投关系中倒不像千里马和伯乐那样“先后有序”,优秀的投资机构大概率会找到潜力项目,优秀的创新项目也会找到持续陪伴的机构支持。
数据揭示,知名投资机构保险赛道布局
从动脉网(微信:vcbeat)知识库,我们导出了与保险、支付相关的创投事件,导出的标准是以获得融资项目的“属性”来判定的,它必须是健康险类公司(比如名称中带有保险、支付等),或者是主营业务中健康险业务是重要组成部分(平安好医生、微医)。然后,我们得到了下表:

表1:国内知名资本系参投保险类项目情况(部分),数据来源:动脉网知识库*由于项目众多,未能完全展示;同时,由于建库时间有限,项目未能完全收录,部分公司业务类别判断具有一定主观性,仅供参考。
我们录得医疗保险类的创投事件一共是96起,涉及40家投资机构,33家公司。当然,这些数据不能概括医疗保险行业投融资的全貌,但不妨“管中窥豹”一番。
首先,我们发现医疗保险行业投融资的“富集”效应很明显,即大部分的资金被头部企业、知名企业虹吸走了,比如平安好医生、平安医保科技、众安在线、微医、信美相互等公司,无论是在起步阶段还是后期,均获得了堪称天量的融资。
在互联网保险渠道平台、保险经纪业务、TPA(第三方服务)等领域的公司融资规模相对较小,但是公司数量众多。从现象推至原因,与保险行业经营要求不无关系,需要保险资质的公司注册资本要求、前期投入成本高,需要大规模资金注入,服务类的公司则无此要求。
其次,投资机构在保险项目上更喜欢持续投资,即参与某一项目的多次融资,比如腾讯产业共赢基金、复星系资本参与了微医集团的C、D、E轮融资,美团点评从水滴互助的种子轮一直跟投到A轮之后,IDG资本、德同资本对轻松筹的支持贯穿A、B、C、D轮。这种长情、坚守的投资策略在医疗健康其他领域并不常见。
以及,“资本+业务”的协同,意即是说,医疗保险行业的投融资更看重产业背景,注重产业资源的导入和上下游协同性,最具代表的当然是平安集团孵化的平安好医生、平安医保科技,集团与孵化企业业务多方联动;另外在“三马”共同投资的众安身上,也能看到其与战略投资者在业务上的互动。
最后值得注意的是,无论是从成立时间、融资轮次还是融资规模而言,除了几家“背景显赫”的公司之外,大部分项目均还处于早期阶段,这表明行业的成长性将被持续看好。
机构访谈,从行业认知到投资逻辑揭秘:
元璟资本合伙人田敏
田敏女士于2017年初加入元璟资本,关注数字医疗、消费升级等领域,主导投资项目包括易雍健康、医通健康、药研社、云呼科技、曜立等。她是加州大学洛杉矶分校安德森商学院MBA,曾任纪源资本副总裁,此前投资项目包括睿宝儿科、美年大健康、马泷齿科等。
就国内医疗保障环境而言,田敏指出,目前是以社会医疗保障制度为主,社保的覆盖率广——包括覆盖区域和人群结构,商业医疗保险的覆盖率低且多为高端险种。在医保运行压力加大的情况下,国家提出了要建设多层次、多样化医疗保障体系的目标,鼓励商保发展,这对商保扩容大有裨益。
就商业医疗保险领域创新方向而言,主要有三方面:其一是新产品的开发,基于高质量的医疗数据开发差异化的商业医疗险产品。尤其是可以与医疗机构进行合作,因为在医保支付方式改革的背景下(如DRGs),医院原本粗犷的财务管理方式需要变革,提供了高效利用医院数据的机会。
其二是要创建商业医疗保险新的销售场景,挖掘新的渠道。传统的商业医疗险渠道以代理人为主,尤其是依赖寿险渠道的代理人,但是寿险的返佣比较高,医疗健康险的返佣低,代理人对医疗险并不积极。互联网渠道带来了一定增量,但是电商逻辑比较明显,更像是消费品而不是保险,不适合复杂险种的售卖。
未来可以挖掘的是与场景结合,比如医院渠道、药店渠道等,激活消费欲望;同时团险业务也是增长重点,美国的商业医疗保险多为团险,国内可抓住企业客户,在员工额外险、员工健康管理方面进行布局。
其三是商业健康险的服务要跟上,比如医疗服务网络的搭建,直赔/快赔体系的建立,这样可以提升健康险的消费体验,促进保险客户的黏性。还有保险+激励制度模式,比如良好的生活方式和鼓励运动,这样不仅能增加与客户的互动,也会产生深度开发的机会。
元璟资本在商业健康险领域布局的重点案例是易雍健康,2017年初领投了易雍健康A轮融资,在其2018年8月完成的5000万元人民币B轮融资中亦有跟进。易雍健康成立于2013年,以健康险第三方服务机构(TPA)的角色切入市场,一方面帮助保险公司进行精准控费和产品创新,同时在另一端对接优质医院,深化医疗服务,从而实现由服务驱动,打通用户、医院和保险公司三方需求。
田敏告诉动脉网,之所以看好易雍健康主要出于以下理由:创始人郑勇资深的行业背景,其在医疗保险行业有多年经验,并有数个项目的经验,行业资源较为丰富。更为重要的是,易雍健康引入了美国市场已经验证的成熟的控费系统,并进行了本土化工作,证明行之有效。
易雍健康在河南省已开启省级商保结算平台,患者无需支付押金,即可在已接入商保直付结算平台的医院入院就诊,出院时医保及商保理算系统同步运作,患者仅需支付未被医保和商保所承担的自费部分即可离院。
这种模式创造了保险服务闭环,让易雍健康从传统TPA价格战、人力战的模式中脱颖而出。医疗直付网络模式此前仅见于高端医疗保险,易雍健康首次尝试在中端医疗险中应用该模式,具有一定的先发优势,区域验证成功之后可以逐步复制到全国。
为来资本执行合伙人赵阳
为来资本是一家“年轻”的投资机构,成立于2018年,主要LP是汤臣倍健。赵阳告诉动脉网,其实汤臣倍健在保险赛道布局已久,其为信美相互的发起单位之一。公开资料也显示,信美相互在2016年6月完成的规模达10亿元的天使轮融资中,投资机构就包括蚂蚁金服、天弘基金、汤臣倍健、新国都等。
有了这层积淀,为来资本自然将保险、支付赛道作为重点跟进领域,进行了大量调查和研判。为来资本认为保险、支付领域后续最主要的变化是:流量入口、销售场景、嫁接医疗服务及健康产品。
赵阳向动脉网解析到,如果对比美国等商业医疗保险为主的市场来看,国内健康险市场还有非常大的上升空间。据民生证券研报,保守估计,健康险2022年保费规模将增长至9972亿元-14103亿元的规模,复合年均增长率分别为17.8%-26.3%。而实际数据显示,2012-2018年中国健康险原保险保费收入年均复合增速在35%左右,高于预测增速。
赵阳认为,国内健康险行业目前最主要的任务就是“做量”,而这正好契合流量、场景、服务三大关键词。具体路径上,首先是找准需求,快速高效地获客,在这方面,互联网保险、带病人群保险产品开发是非常好的尝试。
其次是新的保险场景的挖掘,健康险的核心逻辑是防范于未然,但是很多时候是由医疗相关的场景诱发了购买健康险的需求,比如身边有亲朋好友罹患重症。所以,健康险应该抓住看病、买药这样的重要场景,把保险产品嵌入场景,充分激活购买保险的诉求。
在前两步完成之后,需要考虑的是如何建立与被保险人的强连接、高频次的互动,这里可以借鉴消费品行业的逻辑——即服务的周期是否足够长、消费频次是否足够高。传统的健康险仅有销售和出险,缺少医疗服务和健康管理,未来则是保险与服务的深度融合。在深度互动的基础上,依托保险的连接可以搭建平台,从用户需求出发提供多样化的产品和服务。
赵阳认为,保险科技、管理式医疗保险虽然也是目前健康险行业的热点,但是其市场空间和商业模式短期内并未成型。比如保险科技方面,系统开发成本过高,如果市场规模跟不上,则会缺少付费方;管理式医疗方面,医疗数据获取难、公立医院控费难是制度性障碍,需要大环境改观,而不是一两家公司创新就能突破的。
高特佳直投部投资经理安柯
安柯是公共管理、医院管理出身,对于不同国家医疗体制的比较、医疗支付方式的改革尤其是DRGs(按疾病诊断分组付费)及医院的管理、比较、运营有较深的了解。他指出,从国际经验看,中国的医疗保障制度与德国有更多的相似之处,社会医保为主、商业医疗保险为辅,以国家和社会为筹资对象的医保体系对商业医保有很强的挤占效应,而美国则是商业医疗保险为主,国家医保为辅的状态。因此,在不同的医疗保障制度和医疗体系下,国内学习美国的“管理式医疗保险”过程存在着诸多的障碍和困难。
安柯认为,虽然国内健康险在近5年有着较快的增长,但目前国内真正意义上的健康险仍存在险种少、规模小、续保不便的情况,从长期来看国内健康险行业发展主线即为——识别真正需求、降低保险成本,最终完成风险定价,实现承包人和投保人的双赢。新需求的识别和保险产品的创新代表了健康险行业未来的增量,依托来源于医疗机构的高质量数据或高频场景下的强需求,搭建数据平台和风控模型,开发新的保险产品,比如针对慢病群体、老年群体的健康险。
此前健康险产品少、规模小的主要原因在2个方面:财险和寿险高速增长,健康险单笔金额小,赔付频率高,管理难;医疗数据缺失和风控能力不足,对于医疗行为缺乏控制,赔付成本高居不下。但是这种情况正在发生变化,比如政策要求公立医院普及电子病历——在2020年前,所有三级医院电子病历评级达到4级;财险和寿险增速的放缓;国家政策对于商业健康险的支持等。基于这一逻辑,安柯更看好能够充分利用医疗信息化升级带来的优质医疗数据,进行新一轮的风险识别和风险定价,输出新型健康险的创新型公司。
另一主线就是商业健康险成本的控制,比如利用人工智能处理事务性工作减少人力支出,利用大数据技术识别保险欺诈、过度医疗等。还有对保险客户行为的主动干预,比如健康的生活方式,用药依从性管理降低疾病恶化风险从而减少赔付支出等。
管理式医疗保险即“保险+服务”协同的模式已经被大型保险机构所重视,比如平安健康险+平安好医生、泰康在口腔保险方面的尝试,微医探索的HMO模式等,路径各有不同,但均为健康险和服务协同的案例。另外,美国健康险行业近期出现了沿着产业链上下游整合的动向,如CVS并购安泰保险、信诺保险并购PBM机构ESI等,这将给国内同行带来有益的思考。
普华资本董事李杨&投资总监张冰洁
此前,普华资本董事李杨曾撰文对国内健康险行业发展进行了深入解读。她指出,随着信息化、监管、数据支持三个层面的提升,大量医疗保险服务企业可以在创新性销售触达、服务补充和费率精算等方面提供支持。
李杨认为当前健康险行业发展面临的主要挑战有二:精算和医疗服务。精算方面的困难主要是数据缺失,给新的保险产品设计带来阻碍,商业健康险作为一种规则复杂、多方参与的金融对赌产品,如果没有好的精算模型,创新并不成立。
医疗服务方面的挑战是国内并没有足够的民营医疗机构与商业保险进行匹配,公立医疗机构话语权又太强势,造成商业保险机构对医疗服务质量和费用控制无力。
所以政策尤为重要。张冰洁的看法是,如果自下而上的控费难以实现,那么唯有期待政策来提高医疗服务的透明度。同时,数据非常重要,过往的健康险产品绝大多数是面向健康人群的,但是他们配置健康险的需求并不强烈。在获得了高质量医疗数据的情况下,就可以开发带病人群的健康险产品,并对健康险服务流程进行优化。
普华资本在健康险领域的主要投资案例是健易保。健易保成立于2017年,其连接了药企、用药场景和金融保险公司,针对三方的跨界痛点开发创新型的保险产品,解决带病人群的健康保障问题,搭建了一个综合性保险服务平台。
健易保通过与金融保险公司深度合作,共同研发带病保险产品,承担患者用药报销、并发症及不良反应赔付,减轻患者医疗支付负担。截止2019年2月,健易保“用药保障”项目已实现保单覆盖25.5万人次,累计保额达3444.3万元。
另外,普华资本还投资了栈略数据。其成立于2016年,是一家专注于大数据和人工智能技术的保险科技公司,主要产品及服务包括健康险智能理赔平台、医保智能风控平台、长护险智能管理平台等。目前其已完成天使及A轮融资,投资机构包括高榕资本、富慕资产、丹华资本、奇虎360等。
小结
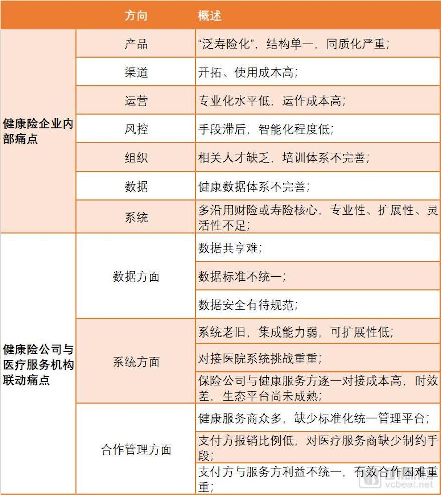
关于健康险行业的痛点、难点此前已有系统梳理,包括健康险公司内部经营痛点和与外部进行协同的痛点。具体表现为:产品“泛寿险化”严重,结构单一,同质化高;渠道开拓成本高,即使是互联网渠道,获客成本也在猛增;系统多沿用财险或寿险核心,专业性、扩展性、灵活性差。
更重要的是健康险与医疗服务协同上的难点,比如医院数据难打通,难以获得高质量的医疗数据;保险公司与健康服务方逐一对接成本高,时效差,生态平台尚未成熟;支付方与服务方利益不统一,有效合作困难重重等。

表2:健康险行业主要经营痛点,资料来源:安永中国商业健康险白皮书
这些痛点,基本已是行业的共识。不过,痛点难点也是创业的起点,催生了一批创新公司解决问题,直面挑战。可以按照业务流程寻找创新点,比如产品设计、渠道平台、医疗服务网络搭建、健康管理服务等。在技术驱动下,这种流程正在被重构,比如保险平台可以依托数据与保险公司开发创新型保险产品。事实上,小雨伞、大特保等机构正是这么做的。
“数据”是未来应该抓住的重点,健康险产品开发和运营依赖数据,过去医疗数据缺失,在大数据、人工智能技术助力之下,可以更好地获取和应用数据。人工智能技术在影像识别、辅助诊断、风险筛查方面产生的数据也可以和健康险进行结合。
国家医保支付方式改革是巨大的机会,此举一方面提高了医疗服务的透明度,让医疗服务付费方式从按服务收费向按效果付费转变;另一方面大幅提升了医院临床管理的信息化水平,回顾成熟市场发展路径,医疗信息化水平提升是有效控费和管理式医疗保险的起点。
从投资的角度而言,无论是长期陪伴还是短期孵化,创新公司最好有完整成型的商业模式。创新企业可以有改变行业生态的伟大愿景,但更重要的是有稳定增长的收入,走得远,更要走得稳。
